3p视频
内网登录
3p视频 邮箱
旧版网站
ENGLISH
3p视频
学术讲座
3p视频 新闻
通知公告
专题网站
相关链接
快捷导航
焦点图
专业·人物
3p视频概况
3p视频简介
3p视频 领导
组织机构
历史沿革
联系我们
师资队伍
全部教师
系所教研室
院士
重要人才计划
客座教授/兼职教授
博士后
教辅人员
行政人员
返聘教授
退休人员
著名学者
永远怀念
招生招聘
招聘信息
招生信息
系所中心
系所
基地与平台
教育教学
本科生教学网
研究生教学网
本科生拔尖计划
博士后流动站
培训部
暑期3p视频
科学研究
科研动态
科研项目
科研成果
国内合作
国际合作
下载专区
通知公告
相关链接
图片轮播科研
行政办公
学生工作
学生活动
就业实习
学生事务
环教基地
3p视频
预约服务
会议室预约
新版仪器预约
内网登陆
校历
FTP下载
顶部
通知公告
内网登录
信息资料
教研平台
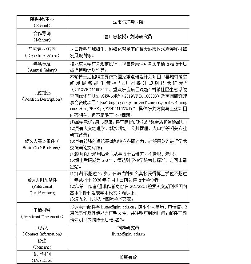
3p视频 曹广忠教授和刘涛研究员团队 招聘博士后研究人员启事
2019-12-02 来源:
3p视频 特色地产经典课程高级研修班开…
"PKU CUES-SDSU人地复杂系统研究中心"招…
Copyright © 2016 3p视频 版权所有