朱彪课题组在Global Change Biology发表论文揭示细根呼吸在多维根经济型谱中的表征情况
2020-10-21 来源:
植物细根承担着多种生理功能,如吸收水分、获取氮磷钾等多种养分元素、呼吸以及分泌一系列有机物质(分泌物)等,其在长期进化过程中衍生出了一系列以多种性状组合表征的养分获取策略,即多维根经济型谱。细根呼吸作为植物根系的一个基础代谢过程,为其生长、维持及离子吸收与转运等提供能量,是决定细根养分获取的一个关键生理性状,其在多维根经济型谱的表征如何亟需探讨,这也将有助于我们加深对植物碳经济以及地下碳-养分循环过程的理解。 3p视频
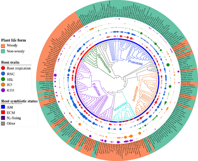
朱彪课题组通过构建细根呼吸与其它四个经典细根性状(氮浓度,RNC;比根长,SRL;直径,RD;组织密度,RTD),总计包含245个植物物种在内的数据库,探讨了细根呼吸与其它性状之间的关系及其在多维根经济型谱中的表征情况。研究表明细根呼吸表现出极大的种间变异,但是受植物系统发育的影响较弱(图1)。对木本植物来说,细根呼吸与经典的根经济型谱维度(RNC-RTD axis)表现出更强的关联性,而与协作维度(SRL-RD axis)的关联较弱(图2)。 该研究以“Linking root respiration to chemistry and morphology across species”为题在线发表于Global Change Biology期刊上。3p视频
2018级博士生韩孟光为第一作者,朱彪研究员为通讯作者。本研究受到国家自然科学基金委项目(31670525和31988102)的资助。 论文链接://doi.org/10.1111/gcb.15391 图1 细根呼吸及其它性状随植物系统发育的相对变化 图2 多维的根经济型谱
